为了贯彻落实教育部等四部门印发《关于在院校实施“学历证书+若干职业技能等级证书”制度试点方案》的通知,促进应用型本科高校、职业院校的人才“培养模式、评价标准以及培养质量”的提升,中华全国工商业联合会汽车经销商商会、巧园汽车平台牵头,联合河南工学院、上海工程技术大学、山东交通学院、内蒙古大学、江苏经贸职业技术学院等高等院校,以及上海明道融资租赁有限公司等汽车服务业知名企事业单位,按照GB/T 1.1-2009给出的规则,共同完成了《汽车电子商务与科技金融职业技能等级标准》(以下称“该项标准”)编制工作。
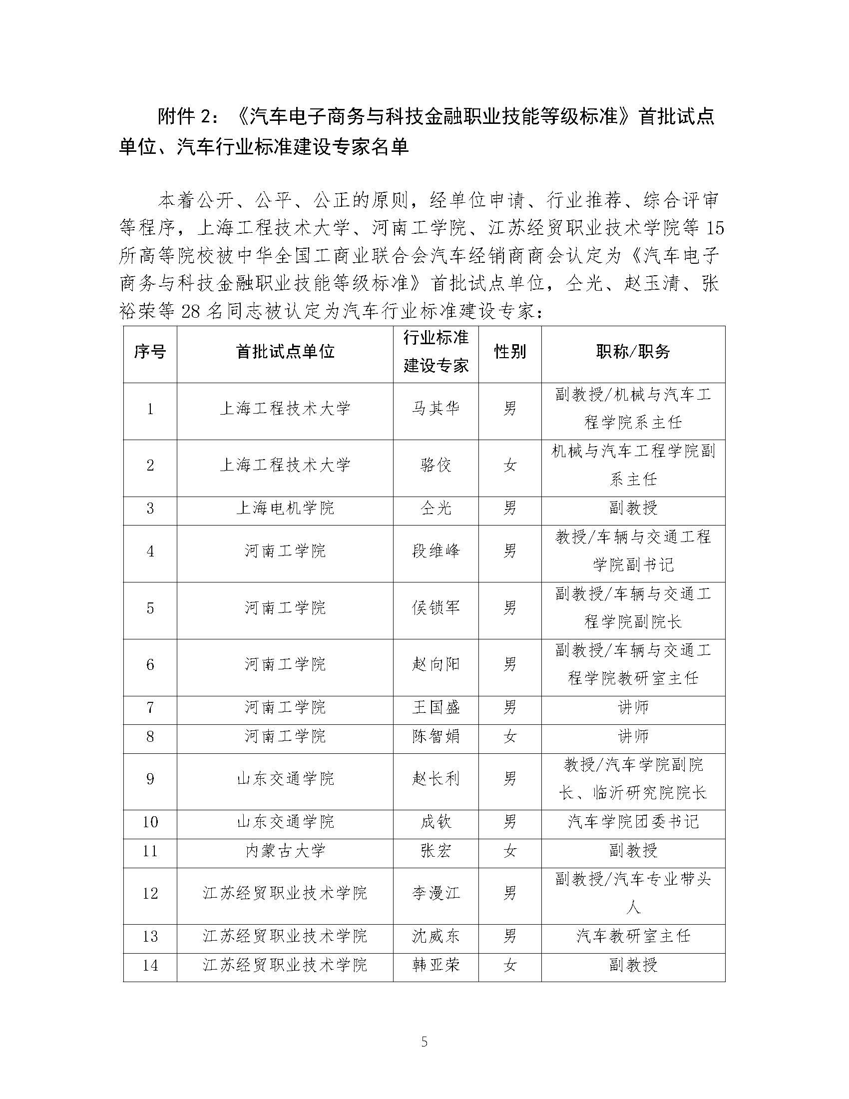
为了进一步响应国务院总理李克强2019年12月30日主持召开的国务院常务会议上“关于推行社会化职业技能等级制度”重要指示精神,我校车辆与交通工程学院“副书记段维峰教授、副院长侯锁军副教授、教研室主任赵向阳副教授、王国盛、陈智娟”五位教师被中华全国工商业联合会汽车经销商商会聘请为汽车行业标准建设专家,以《国家职业技能标准编写技术规程》等文件为指导和编写规范,在广泛征求国家级商协会、汽车产业名企、高等教育院校等各方意见和建议的基础上,与标准编制委员会专家共同完成了该项标准的修订、更新与完善等审定工作,中华全国工商业联合会汽车经销商商会将该项标准认定为“汽车金融管理师”培训与考评标准。
该项标准以汽车电子商务与科技金融职业技能人才评价所需掌握的专业知识为主线,着重讲述了汽车电子商务、汽车科技金融、汽车品牌运营等相关业务的具体内容和各环节经营管理的方式、方法及人才评价标准。该项标准能够为汽车服务业从业人员应当具备的基本理论知识与技能、以及金融、管理、信息技术平台等专业理论知识与技能提供依据,同时为构建互联网+时代下的“高校汽车实验室+产业应用与技能实训平台”双重优势的创新型人才培养模式提供参考。
2020年01月09日,中华全国工商业联合会汽车经销商商会发布了《汽车电子商务与科技金融职业技能等级标准》首批试点院校名单,我校与上海电机学院、烟台大学、云南农业大学、西南林业大学、成都师范学院、南京信息职业技术学院等15所高等院校成功入选首批试点单位。此次项目的获批,为进一步加强我校“运用大数据、云计算、人工智能等信息技术平台开展汽车教育,探索技能竞赛、技能认证等实训内容有机融入教学计划,试点培训成果的学分转换机制,促进书证融通”等提供了新的平台和契机。





